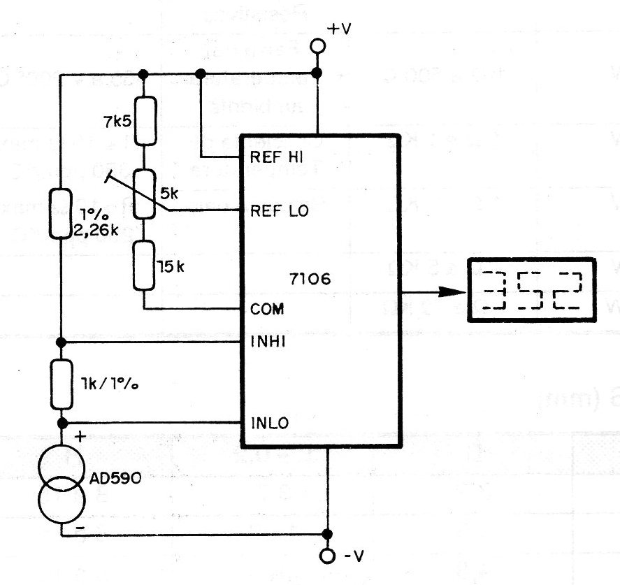
This circuit suggested by Intersil, provides a Kelvin scale of 3 and a half digits in a 7106, with good precision. The supply must be 9 V symmetrical and the AD560 is a 3-terminal temperature sensor, whose characteristics are given in IP1243.
This circuit suggested by Intersil, provides a Kelvin scale of 3 and a half digits in a 7106, with good precision. The supply must be 9 V symmetrical and the AD560 is a 3-terminal temperature sensor, whose characteristics are given in IP1243.