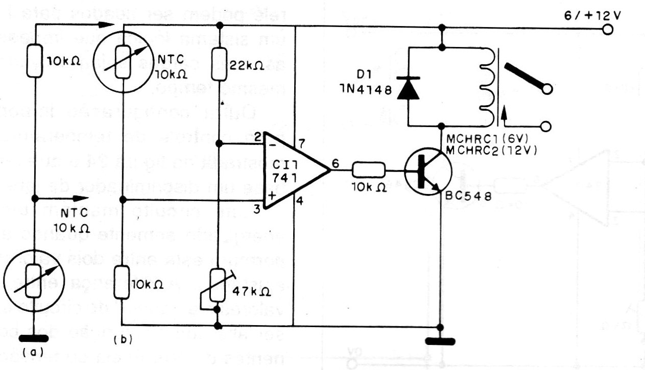
The sensor is an NTC and in the connection as shown in figure (a) we have the trigger with the temperature rise and in (B) with the fall. The relay is 50 to 100 mA of trigger current and voltage comparators of the LM139 series can be used. Adjustment of the trigger point is made in the trimpot.




