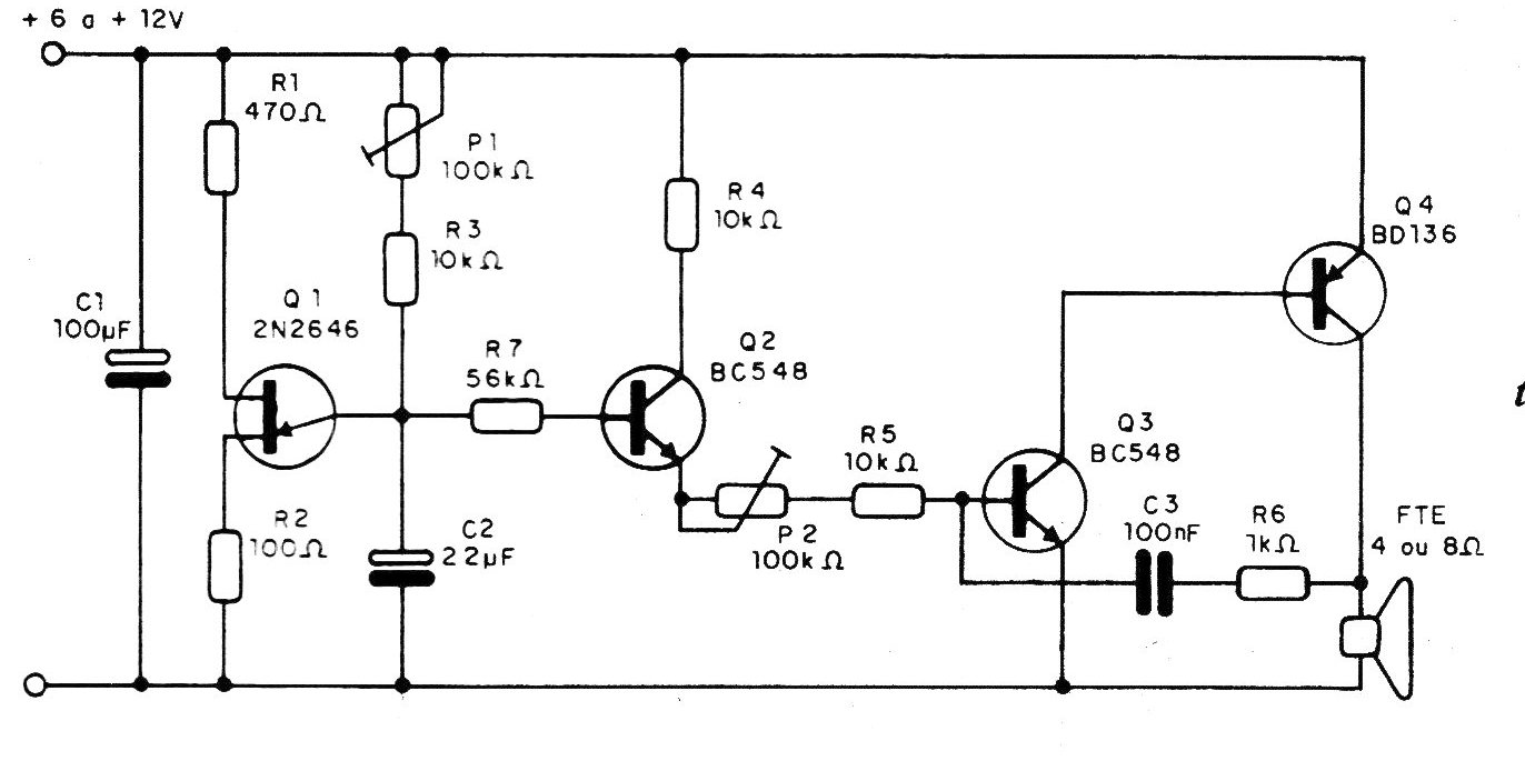
The same basic audio oscillator as the CIR15855E can be modulated automatically by a relaxation oscillator with a unijunction transistor. Then we have the circuit of figure 5, which can operate satisfactorily with voltages from 6 to 12 V and, with the use of powerful transistors for Q4 (like a TIP32 or even TIP42), even with higher voltages, of 15 or 18 V. This circuit has two settings: in P1 we have the speed or frequency of the modulation. Variations different from those obtained in the projected range can be obtained by changing C2. The resistors are all 1/8 or 1/4 W, and the electrolytic capacitors have working voltages that depend on the power supply. The C3 capacitor can be made of polyester or ceramic, and the range of pitch variation, set in P2, depends on it. Eventually, this capacitor can be changed in the range of 22 nF to 220 nF, remembering that the higher values produce the lowest sounds. The speaker must have good performance, be heavy, with 4 or 8 ohms of impedance and at least 10 cm in diameter.




