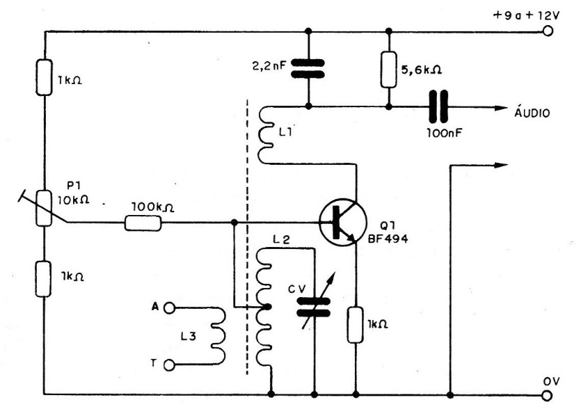
This receiver can tune in the 3 to 12 MHz band with good sensitivity and selectivity, using a good external antenna. The low intensity signal must be applied to the input of a good audio amplifier. The potentiometer P1, adjusts the regeneration for greater sensitivity without oscillations, and must be used for each tuned station. L1, is formed by 2 turns of wire 22. L2 is formed by 8 turns, with socket on the third loop from the side of 0 V and L3 formed by 4 turns all in the same ferrite rod of 0.5 to 1 cm of diameter 10 to 15 cm long. The direction of the windings must be observed and if there is no regeneration, L2 must be inverted. CV is a variable of up to 360 pF. The transistor supports equivalents.




