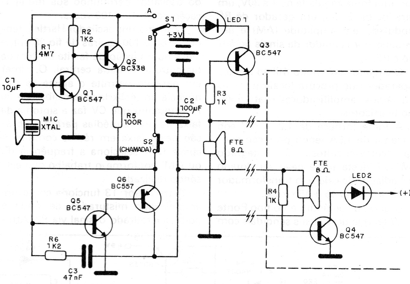
We found this simple wired intercom circuit with transistors in a 1988 publication. In addition to not needing the speak-to-hear switch, it also incorporates a visual indicator of operation. The power is provided by batteries, but a source with good filtering can be used, and the cables that connect the stations must not be more than 20 meters in length.




