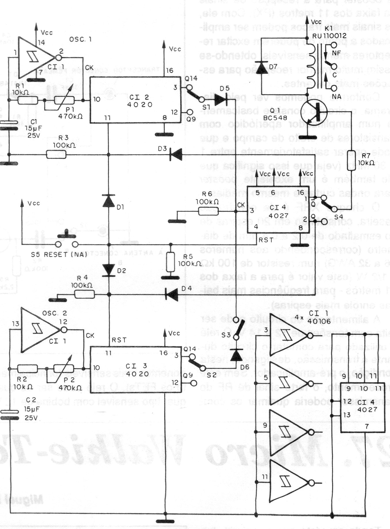
We found this digital timer circuit in a 1994 publication. The power is supplied by 12 V, which is the voltage of the relay. The 4027 power pinout was not shown in the diagram. The time adjustment is done in the potentiometers.
We found this digital timer circuit in a 1994 publication. The power is supplied by 12 V, which is the voltage of the relay. The 4027 power pinout was not shown in the diagram. The time adjustment is done in the potentiometers.