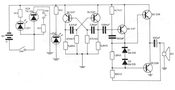
This burglar alarm is highly efficient, depending of course on the care with which it is installed. The first block is the sensor, whose basic element is an SCR. This SCR is triggered by a pressure switch of the normally open type, which is installed next to the object or passage to be protected. A mechanical arrangement must be imagined by the installer so that this switch is activated by the intruder. The main feature of the block is that, using an SCR, once the circuit is triggered, even if the switch is closed for a short time, it remains indefinitely until it is reset by CH1. The second block consists of an audio oscillator (a signal injector), which operates at around 400 Hz and which is driven by the SCR. The signal from this oscillator is taken to a small audio amplifier, which provides a power of around 500 mW, but which excites a loudspeaker, with good volume. The circuit shown in the figure is fed with a voltage of 6V, which can be obtained from 4 small or medium batteries.




