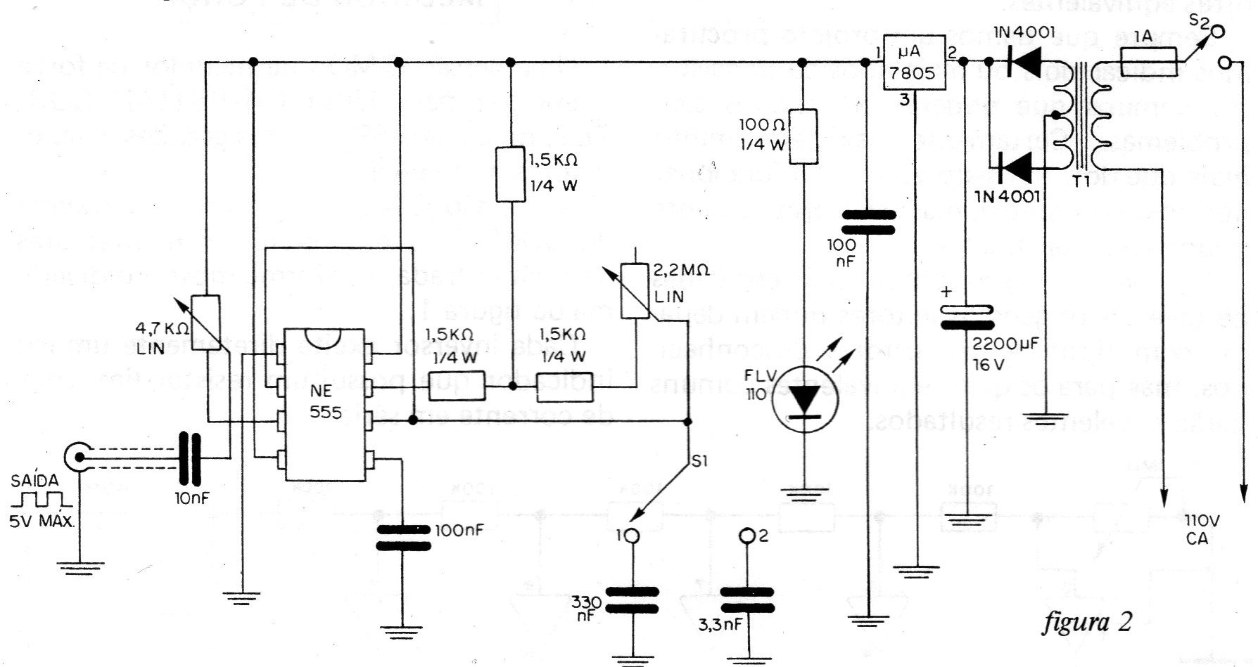
An excellent signal generator for the audio track was found in a 1983 documentation. Its complete diagram is shown in Figure 2, noting that it uses two integrated circuits. The first is, of course, the 555 used as an oscillator to produce audio signals, and the other is a voltage stabilizer for the source, type 7805 The device has two wave bands that allow the following frequency coverage:
Range1-1 Hz to 727 Hz
Range 2 -100 Hz to 72.7 kHz
The frequency adjustment in each range is done by the 2M2 linear potentiometer. The 4k7 potentiometer, also linear, is used to adjust the strength of the output signal. This output has a maximum amplitude of 5 V and its waveform is rectangular. The transformer used in the power supply is 6 + 6V and must have a current of at least 250 mA.




