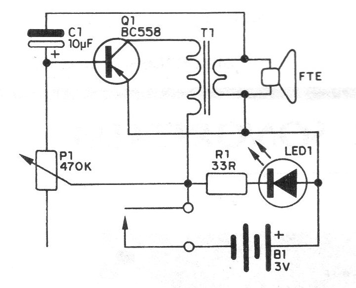
This oscillator for the practice of telegraphy provides a good sound in a loudspeaker, with only one transistor and still uses an LED for visual indication. The complete circuit is shown in the figure. It is a blocking oscillator, whose operation is as follows: when closing the manipulator, Q1 conducts. With the increase of the current in the primary of the transformer, a voltage appears in the secondary, which charges C1 (negatively in relation to the transformer and positively in relation to the base of Q1), resulting in an inverse polarization in the base of the transistor. This reverse polarization makes me stop driving. After C1 is discharged through P1, transistor Q1 conducts again, repeating the cycle. The speed at which the cycle occurs is given by P1 and C1, which then determines the frequency of the sound produced. The components are all common. The T1 transformer is the type used in valve output. For Q1, general purpose transistors PNP or NPN can be used, with the polarity inversion of the power supply. When assembling, the polarity of the electrolytic capacitor, the position of the transistor, the polarity of the LED and the power supply must be observed, which is formed by 2 common batteries.




