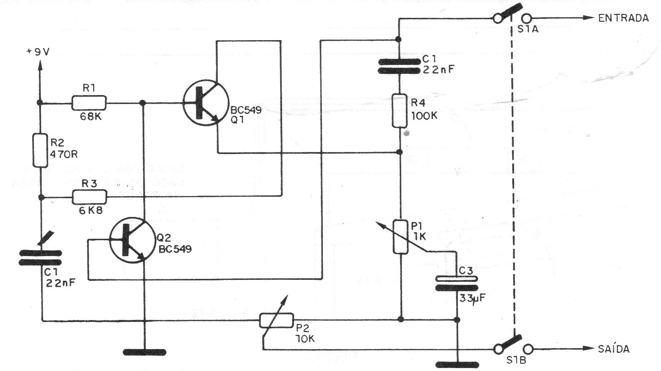
We found this simple fuzz for guitars in a 1987 publication. It is interspersed between the amplifier and the guitar and can be powered by a small 9 V battery since its consumption is very low. Signal cables must be shielded.
We found this simple fuzz for guitars in a 1987 publication. It is interspersed between the amplifier and the guitar and can be powered by a small 9 V battery since its consumption is very low. Signal cables must be shielded.