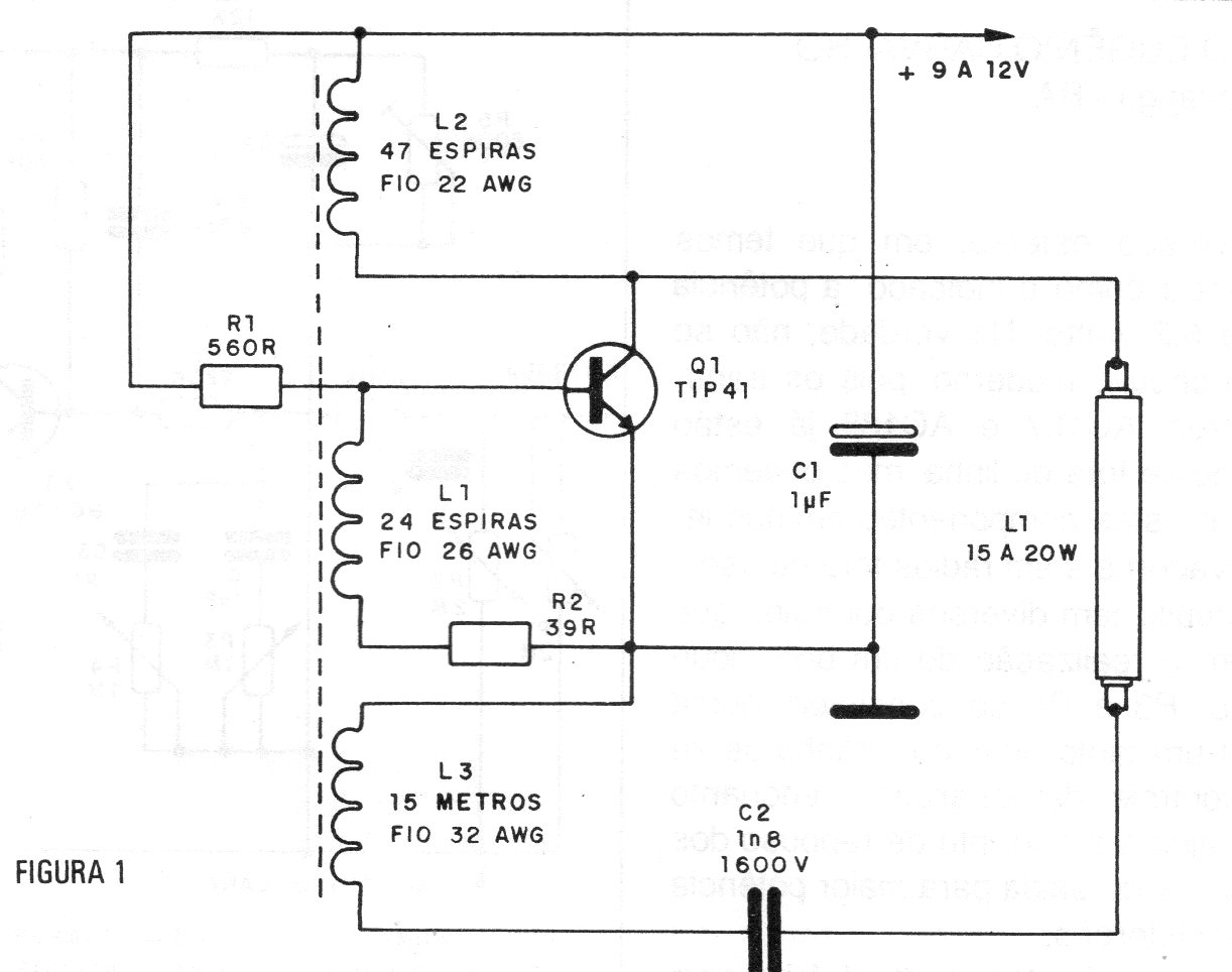
This simple inverter, which we found in a 1987 publication, uses a homemade transformer made based on a ferrite rod. The windings have wire turns 28 as indicated in the diagram. The circuit can be powered with voltages of 6 to 12 V and works with lamps of 15 to 20 W or even smaller types, even worn out that no longer work in the power grid.




