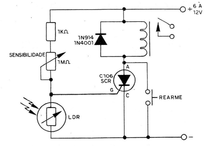
The high sensitivity of this type of SCR recommended in our assemblies allows it to be triggered by low current sensors such as LDRs. Thus, we have two possibilities for the LDR to command the triggering of the SCR when a focus of light that falls on its sensitive surface is cut, or else to be triggered when the light falls on its sensitive surface. In the figure we have the circuit in which we use a 6 to 12 V power supply and a relay that can control a higher power load. The LDR is connected between the cathode and behaves to the SCR so that when light falls on its surface, its low resistance serves as a short circuit for the trigger voltage. When the light is cut off, the increase in resistance will cause the current to circulate through the SCR gate, triggering it. The potentiometer serves as a sensitivity adjustment.




