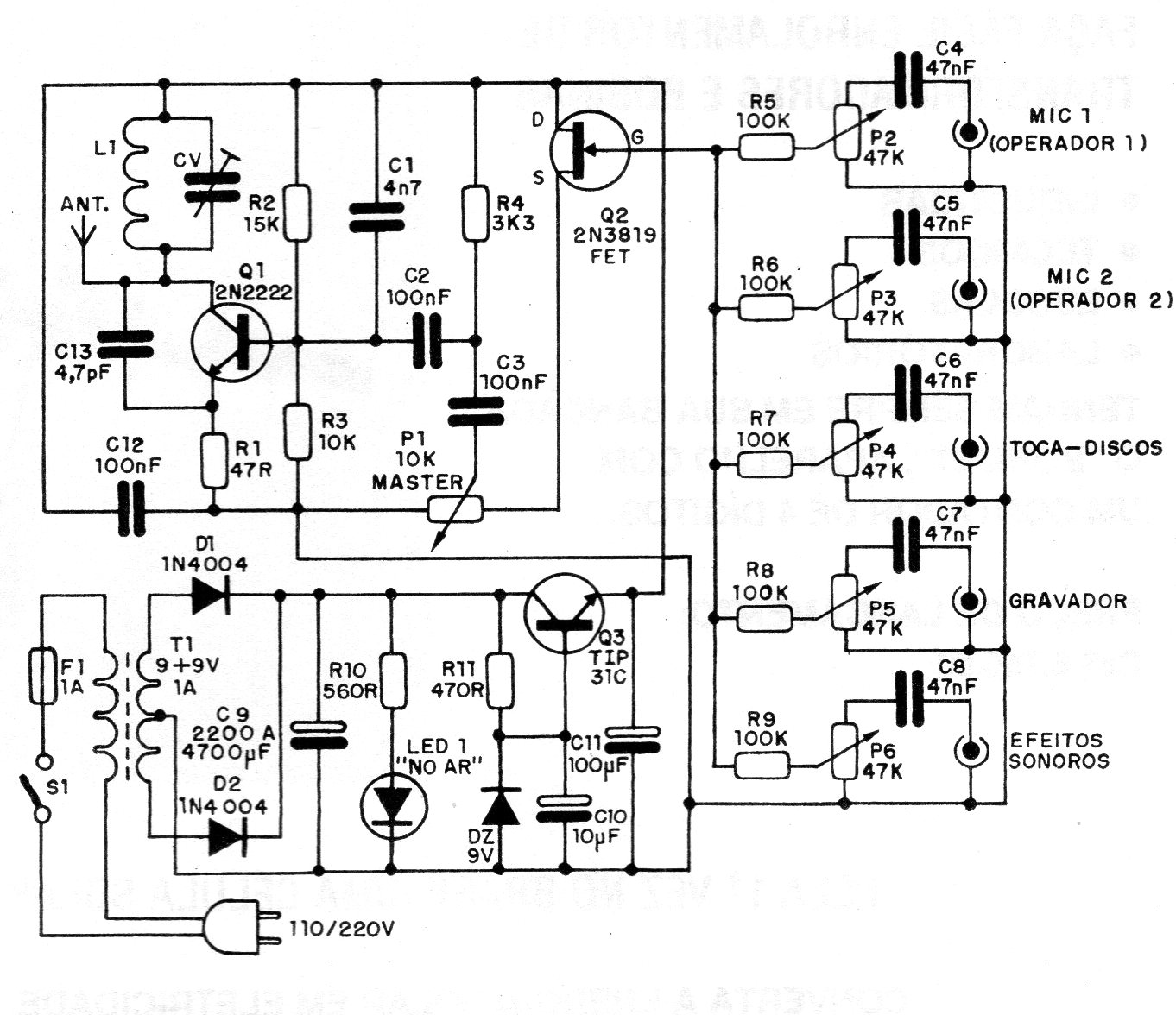
This small FM transmitter circuit, using only common transistors, includes a mixer that allows it to be used as a small experimental station. The circuit is powered by the network containing a source of good filtering. The coil consists of 4 turns of wire 26 or 28 in the form of 1 cm without core. The antenna can be telescopic which will provide a range of up to 500 meters.




