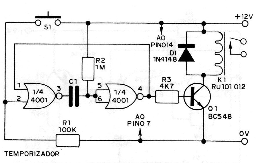
Using two of the 4 NAND gates of the integrated 4001, the circuit in the figure activates the relay and keeps it for a period that depends on capacitor C1. With a capacitor of 10, uF will have a time interval of the order of 10 seconds. Very long times are limited by the quality of the capacitors used, which always leak. The relay, type RU 101 012, requires for excitation a driver stage that employs a BC548 general purpose transistor or equivalent. This relay allows control of high current loads, as it supports up to 10 A.




