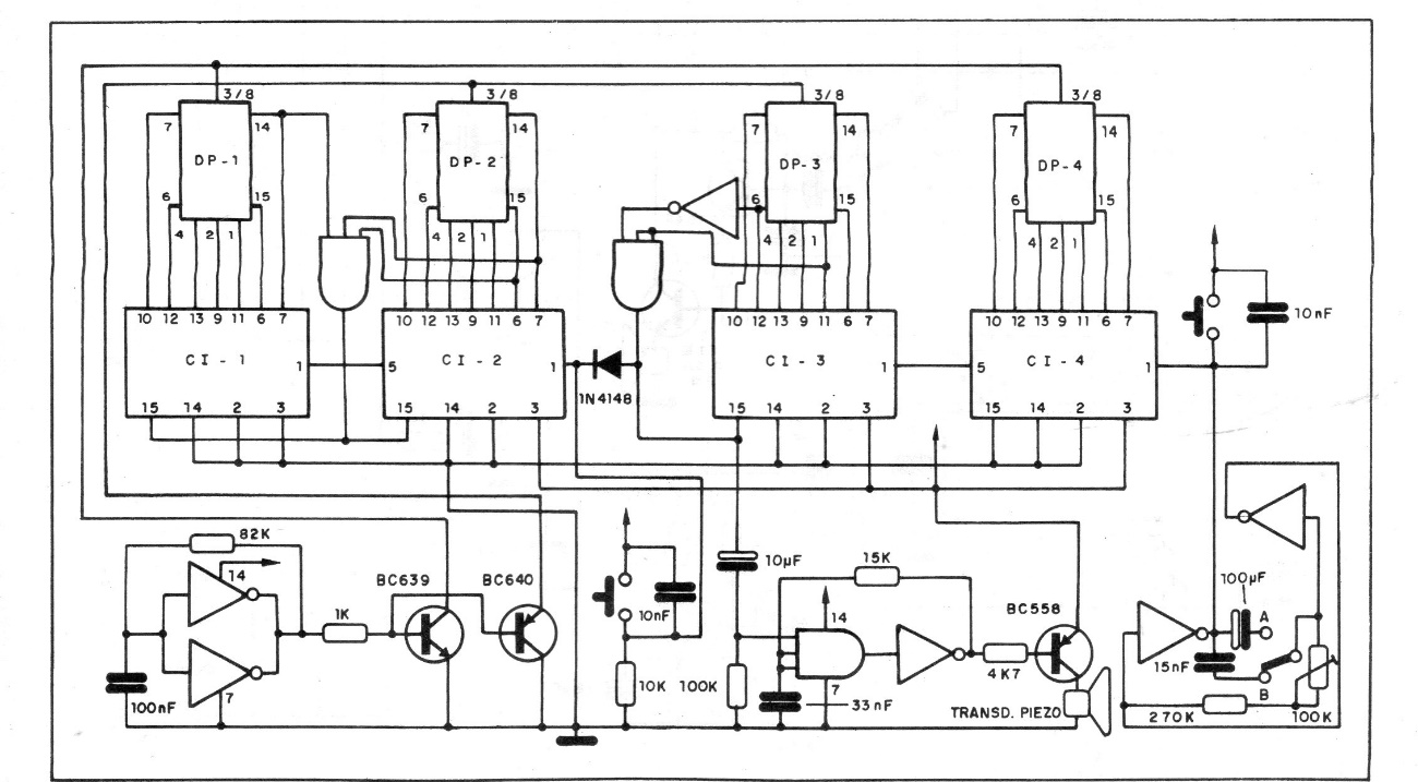
This circuit is from 1990 documentation, but it is still up to date due to the components it uses. The circuit has its own clock that must be adjusted to produce one pulse per second. The accuracy of the adjustment will depend on the accuracy of the watch. The power can be done with a 6 or 9 V power supply.




