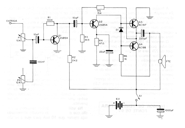
The author of this project found in a 1983 publication says that he uses this mini amplifier as a sound reinforcer for radio or record players. As we can see, “scrap” transistors are used, that is, germanium and silicon transistors of somewhat old types, but this same circuit can be assembled with modern components and will work well. So, instead of the 2SB54 used as Q1 (General purpose PNP of germanium), BC558 can be used with a small change in the value of resistor R1, in the same way, instead of the 2SB54 used as Q2, BC557 with a small change in R5 can also be used. are the AC187 and AC188, which can still be obtained with relative ease in our trade, but nothing prevents equivalent pairs like BD135 and BD136 from being used. The diode D1 is improvised, taking advantage of the collector / base junction of a transistor 2SBS4. In other words, you connect the collector as an anode and the base as the diode cathode. If you want, you can perfectly use a general-purpose germanium diode like 1N34 or 1N60 that the result will be the same. For BD transistors, the diode used must be d and silicon. The speaker will be 8 ohms, of any size.




