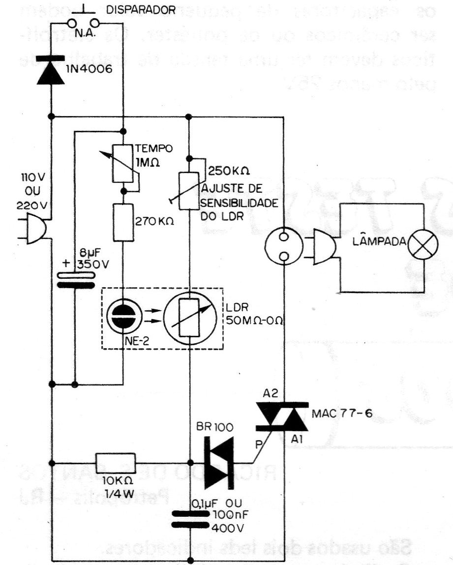
This timer is characterized by its simplicity and the fact that it does not need a relay, being able to maintain a load activated for intervals of up to 1 minute. The basic circuit is shown in the figure. We can see its three main components, which are the LDR, the neon lamp and the triac. When pressing the actuator for a few moments, the 8 uF capacitor charges with a voltage that corresponds, approximately, to the peak value of the local network voltage. This capacitor is then discharged through a resistor, a potentiometer, and a neon lamp, keeping it on for a certain time. This time, which depends on the resistance presented by the adjustment pot, can reach up to 1 minute. The lamp is optically coupled to an LDR, so that it receives light during the interval that NE-2 remains on. Receiving light, the LDR has a low resistance, responsible for firing the triac, which keeps on driving, feeding the load circuit.




