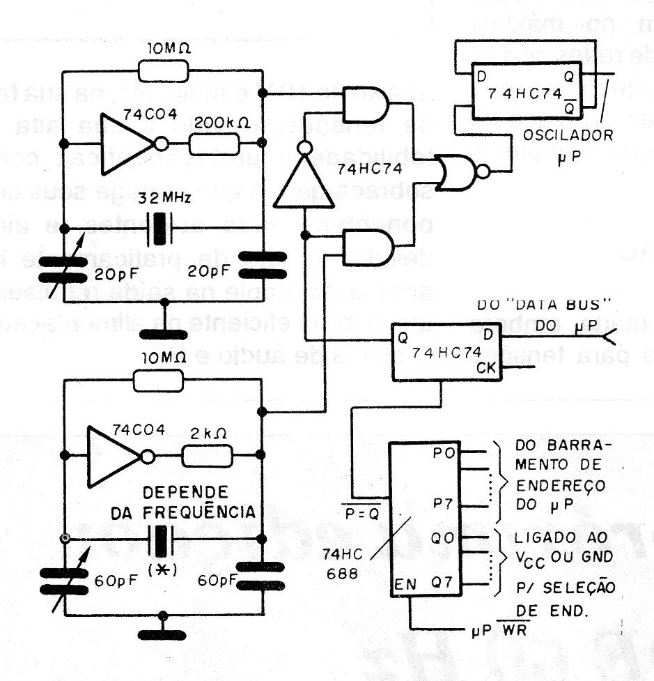
The circuit shown allows the change of the clock speed of a microprocessor to reduce consumption. What is done is to choose a lower operating speed, using a second switched clock oscillator. The crystal of this oscillator is chosen according to the new desired speed. The circuit is suggested by National Semiconductor.




