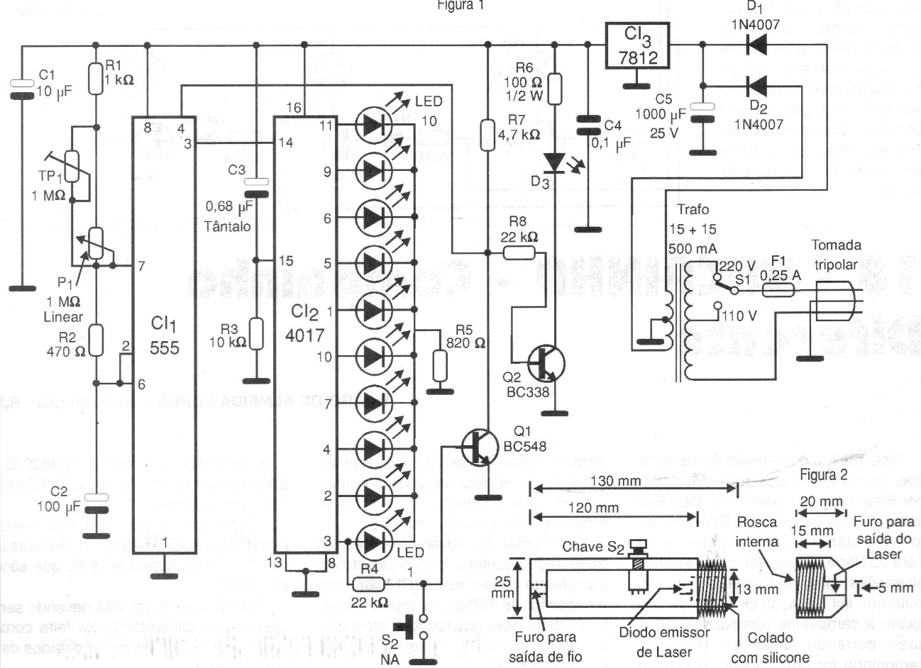
This circuit allows feeding a small semiconductor laser to obtain a useful resource for physiotherapy. The circuit has a flow effect due to the setting of P1 and pulsates a semiconductor laser. The source is included, and the components are still common in the specialized market. The circuit is from 1999 documentation.




