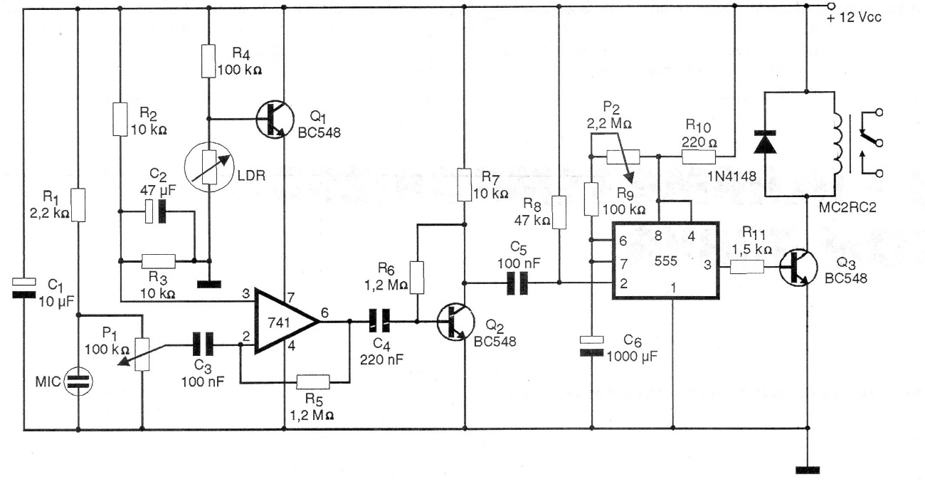
This circuit is intended for monitoring an environment. It fires a relay with a sound, but only if the place is dark. The circuit is supplied with 12 V according to the relay, and the trigger point adjustment is made in the input trimpot. The timing is adjusted in the trimpot next to 555. The circuit is from 1997 documentation.




