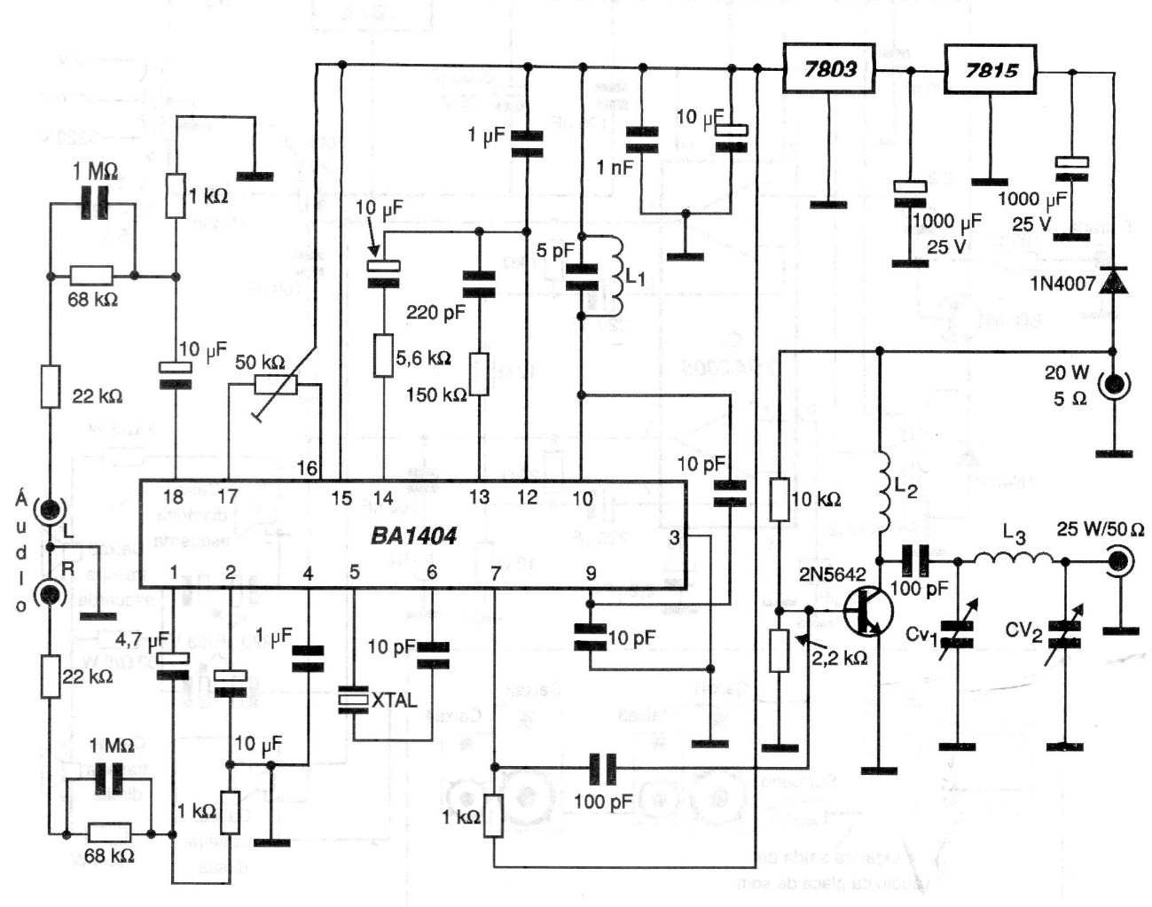
The integrated circuit used in this 2001 project is not very common. The circuit has an excellent power stage and the integrated circuit already consists of a transmitter. L1 has 3 turns of wire 22 without core. L2 has 3 turns of wire 18 without core and L3 7 turns of wire 22 without core. All are rolled with a diameter of 1 cm. The crystal is for 38 kHz for the stereo transmitter.




