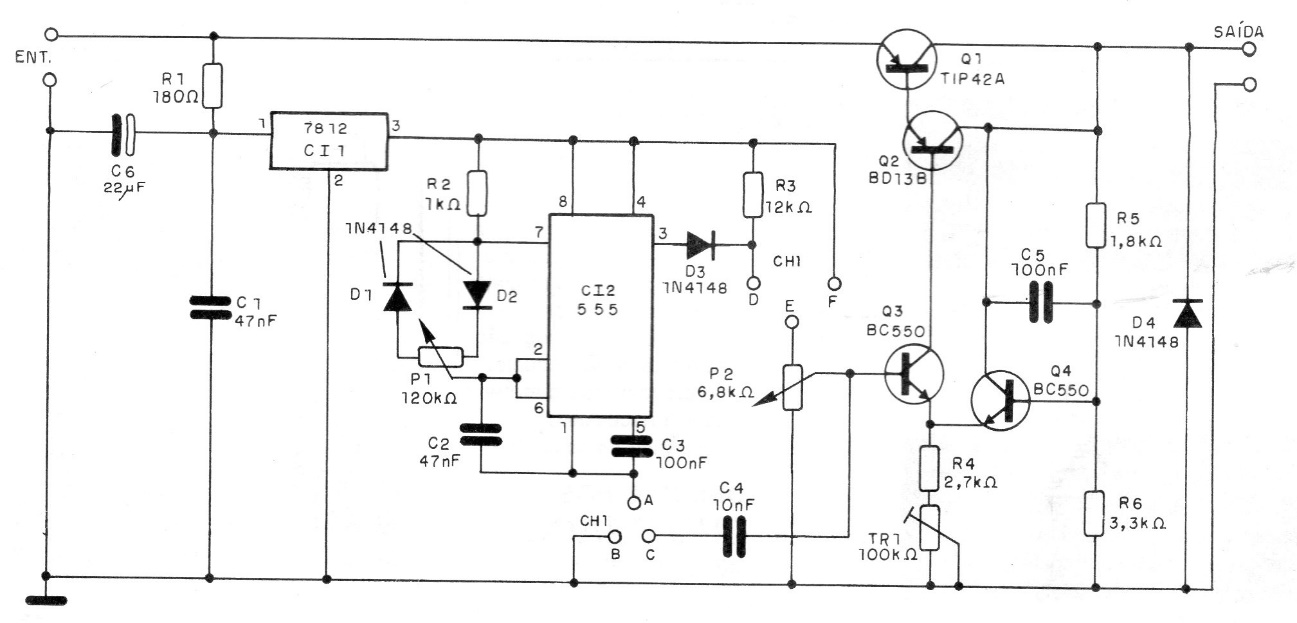
The author of this 1995 article called it PWM, but it is really a switched source. The circuit provides a maximum current of 1.5 A and the maximum input voltage is 30 V for an output adjusted by the potentiometers. The power transistor and the voltage regulator must be equipped with heat sinks.




