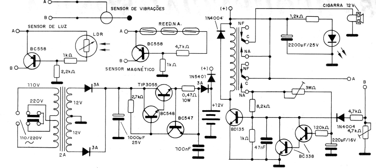
We found this circuit with several types of sensors in a 1995 documentation. The circuit also has a system that keeps a battery in recharge that is in operation if the power is cut; All the components used in this project can still be found easily.
We found this circuit with several types of sensors in a 1995 documentation. The circuit also has a system that keeps a battery in recharge that is in operation if the power is cut; All the components used in this project can still be found easily.