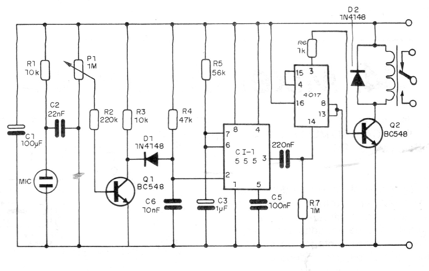
This sound relay, Vox or acoustic switch has a bistable action triggering a relay when the microphone picks up any sound. The circuit can be powered by 6 or 12 V depending on the relay used and the sensitivity is adjusted in a trimpot or potentiometer (P1).




