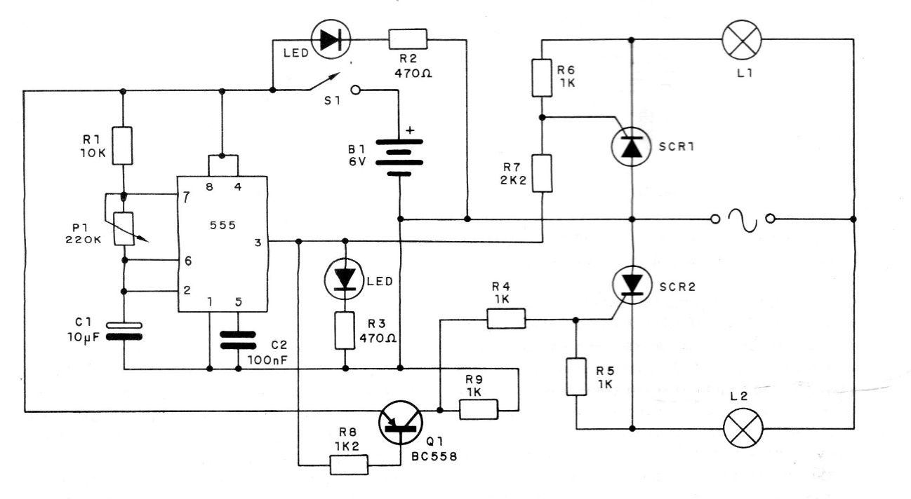
This circuit, found in a 1985 documentation, causes two incandescent lamps to flash alternately. The blinking speed is controlled in P1. The circuit uses a 6 V auxiliary battery (4 batteries), but a source can also be used.
This circuit, found in a 1985 documentation, causes two incandescent lamps to flash alternately. The blinking speed is controlled in P1. The circuit uses a 6 V auxiliary battery (4 batteries), but a source can also be used.