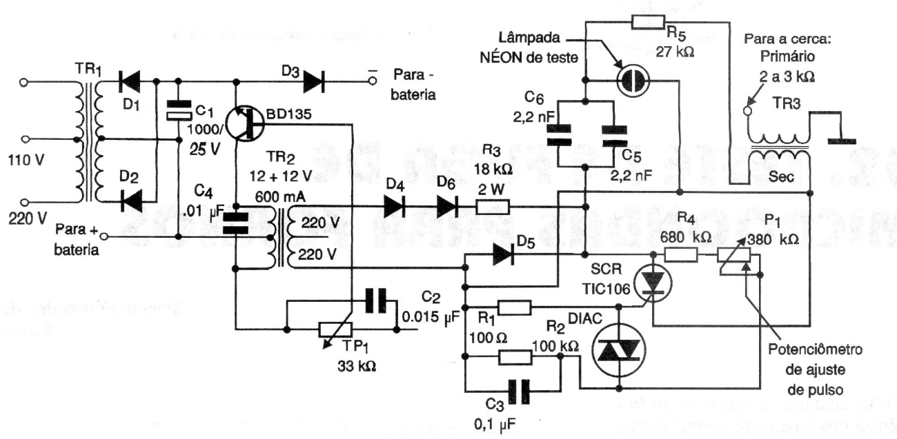
We found this circuit in a 2001 documentation. It is safe, as it uses an isolation transformer and at the same time provides a high voltage capable of electrifying fences up to 40 km according to the author of the project. Of course, the fence wire must be insulated. The T3 transformer is a flyback type used by an analog television in which you can wrap around 20 turns of common wire in the exposed core.




