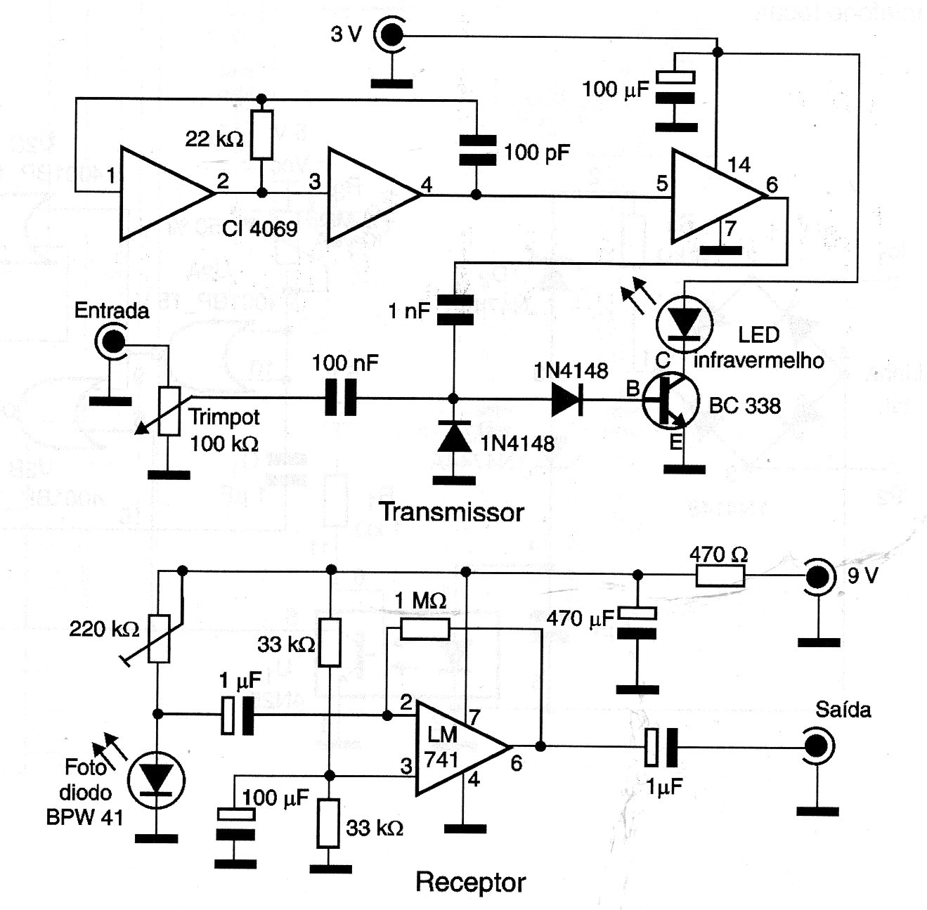
The critical point in this project is the adjustment of the optical system, mainly to avoid interference from ambient lighting. In particular, as this type of transmission directly modulates the light beam, its sensitivity to noise from fluorescent lamps is great. In no case should the photo sensor be exposed to light from these sources. In the diagram, the photodiode appears with the polarity inverted, since this type of sensor normally works with the polarization in the reverse direction, that is, positive cathode in relation to the anode. For greater sensitivity, this component can be replaced with a phototransistor of the Darlington type.




