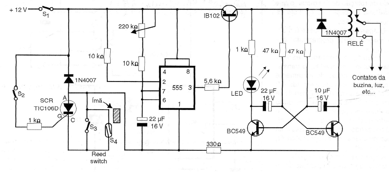
This circuit, which uses components still common today, was found in a 1997 documentation. It activates an intermittent relay for a certain time, adjusted in the 220k pot. The sensors are connected in series of type NA and the supply is made with 12 V.




