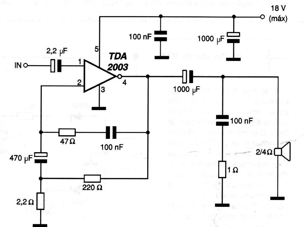
The 10 W power is obtained with a load of 2 ohms. The integrated circuit must be mounted on a good heat sink. The supply requires a current of at least 2 A. The gain of the circuit is 100 times given by the relationship between the resistors of 220 ohms and 2.2 ohms.




