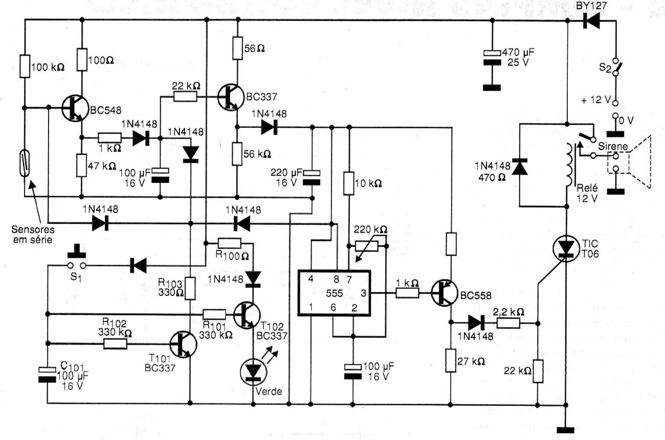
This circuit was found in a 1999 documentation, but the components it uses can still be easily assembled. The circuit uses a 12 V relay to trigger a warning system and must be powered by a 12 V source or battery. A permanent battery charging system can be added to the project.




