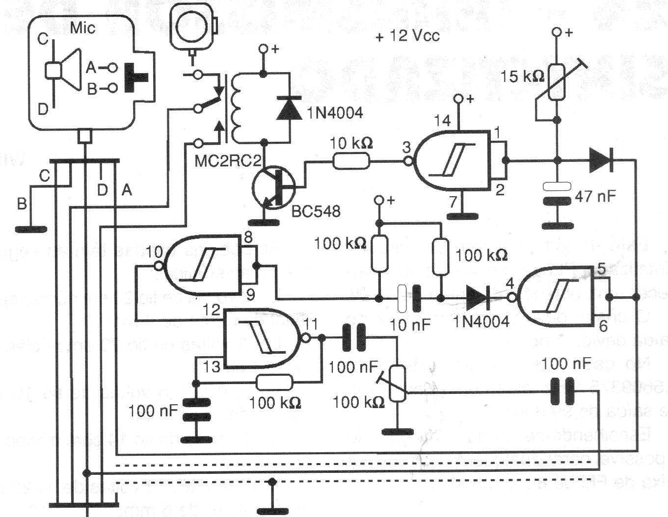
The purpose of this 1999 documentation circuit is to produce a beep when the shift switch is activated. The circuit uses components that are still common and can be adapted to other types of transceivers that do not have this feature. The circuit is powered by 12 V obtained from the transceiver itself.




