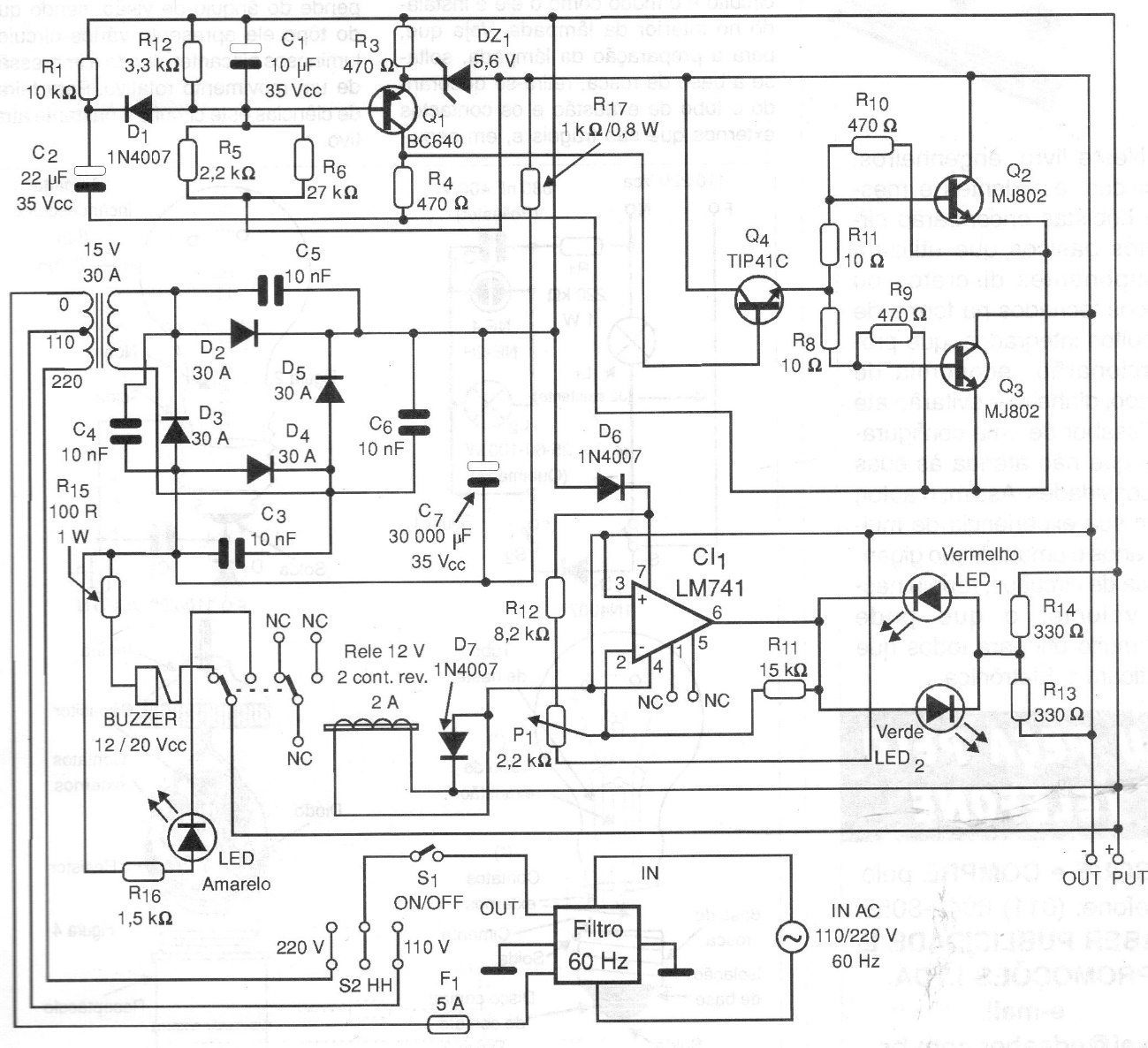
The power transistors from this 1999 source must be mounted on excellent heat sinks. The circuit is suitable for supplying automotive devices up to 30 A. The 13.8 V output is set to P1.
This shield circuit was found in an American publication from the 80's. The triac is of low...
The Variable Frequency Oscillator (VFO) shown in the figure can generate signals in a frequency range...
This circuit was obtained from an 80's Radio Electronics. The circuit decodes “scrambled” or...