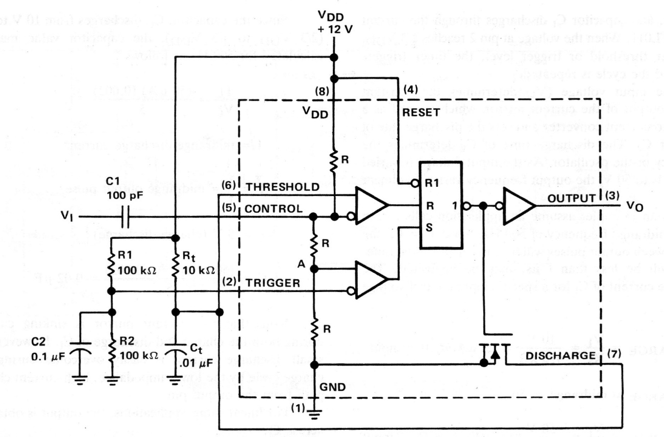
This conventional application of the 555 as monostable was found in a technical documentation from Texas Instruments of 1996. The circuit can be supplied with voltages from 5 to 15 V. With changes in the output, it can be used as a shield and on the website full information about the calculation of the components used.




