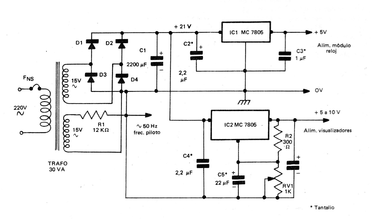
This is the power source suggested in the old European publication for the CB19635E watch. The circuit provides two voltages. One of the regulators is still common, but the other must be replaced with an equivalent according to voltage. Note that the circuit is for the 50 Hz power grid and modifications must be made to the clock circuit if it is to work on the 60 Hz power grid.




