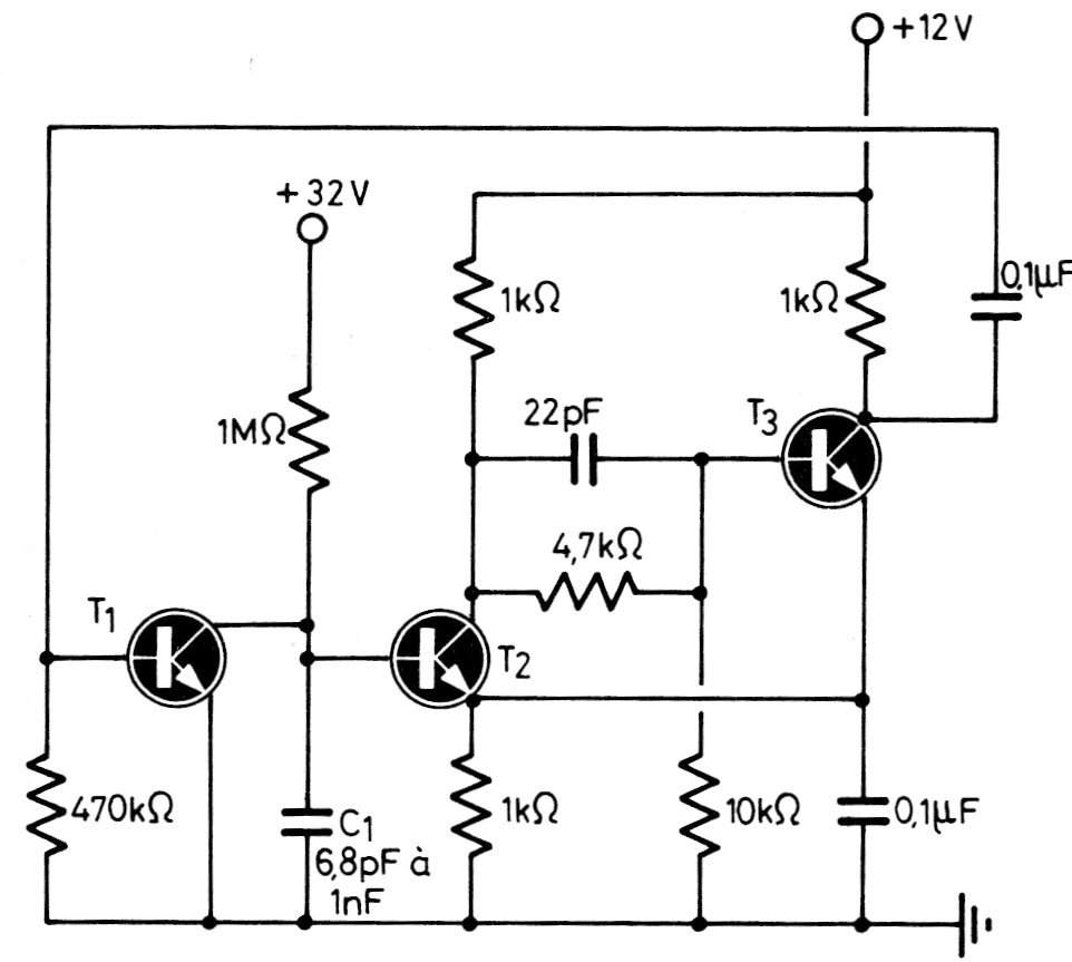
This circuit was found in a European documentation. Transistors are not indicated, but they can be current types like BC548. What differentiates the circuit of a traditional blocking oscillator and the non-use of the transformer for the phase inversion of the feedback signal that is made by an additional transistor.




