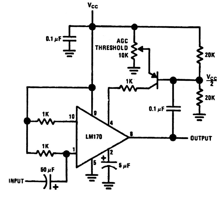
We found this circuit in a 1975 circuit manual. The operational amplifier is of the old type and can be replaced by a modern equivalent. The source does not have to be symmetrical, and the transistor is for general use.
We found this circuit in a 1975 circuit manual. The operational amplifier is of the old type and can be replaced by a modern equivalent. The source does not have to be symmetrical, and the transistor is for general use.