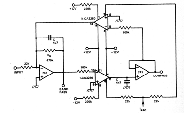
This circuit uses operational amplifiers that must be powered by a symmetrical source to implement a voltage-controlled filter. The circuit is from 1980 documentation and can be designed based on more modern equivalent operational amplifiers.

This circuit uses operational amplifiers that must be powered by a symmetrical source to implement a voltage-controlled filter. The circuit is from 1980 documentation and can be designed based on more modern equivalent operational amplifiers.
