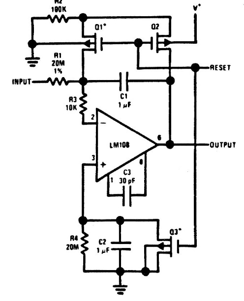
This circuit was found in a factory manual from the 1980s. It can serve as the basis for an equivalent circuit with modern operators with the same characteristics.

This circuit was found in a factory manual from the 1980s. It can serve as the basis for an equivalent circuit with modern operators with the same characteristics.
