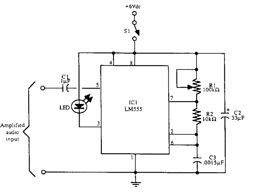
Found in old American documentation, this circuit is current as it uses the 555 to modulate an infrared LED. Pulses are set by R1.
We found this complementary simetry configuration in a1980s documentation. Transistors, which are...
This circuit was obtained from the May 1971 issue of Radio Electronics magazine and is intended for...
This circuit acts as a VU-meter when connected at the output of any audio amplifier, triggering a...