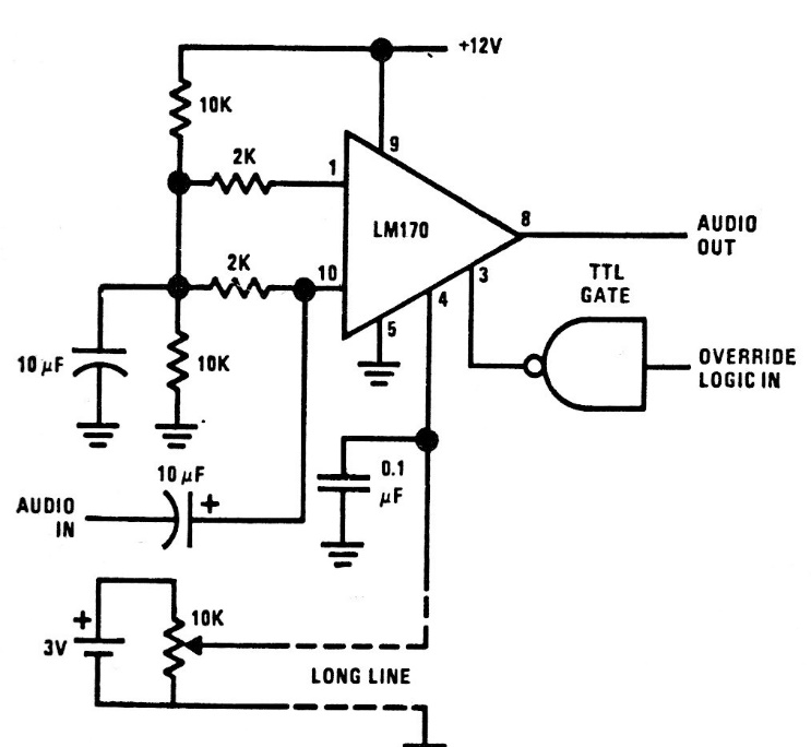
We found this circuit in an old American documentation. The circuit can be adapted for modern applications, since the integrated circuit used is uncommon nowadays.
We found this complementary simetry configuration in a1980s documentation. Transistors, which are...
This circuit was obtained from the May 1971 issue of Radio Electronics magazine and is intended for...
This circuit acts as a VU-meter when connected at the output of any audio amplifier, triggering a...