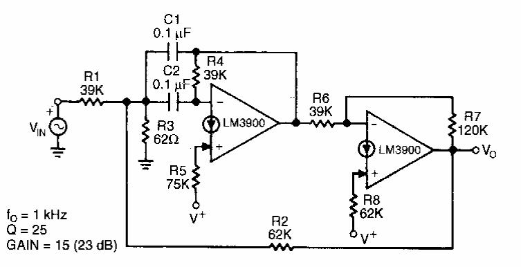
This circuit makes use of two transconductance operators. We found it in National Semiconductor documentation from the 1980s.
This circuit activates an output, which can be a lock, only when a card containing the programmed code...
This circuit was found in Popular Electronics from 1993. The 1458 consists of a double 555. The...
This is a Serial In - Parallel Out or Serial Out [SIPO or SISO] shift register using the...