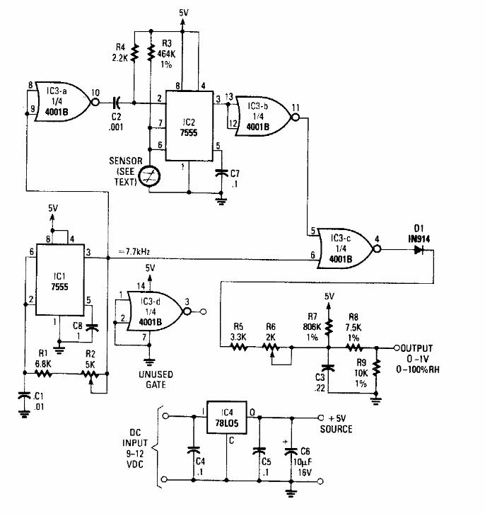
This circuit was found in Radio Electronics from the 90s. The sensor is an oscillator whose frequency depends on humidity, an uncommon component nowadays.
Found in American documentation from the 1970s, this circuit is intended for amplifying analog TV...
Photoelectric cells can be used as sensitive light sensors. However, the low voltage they generate...
This circuit was found in a 90s American documentation. The circuit uses still common components...