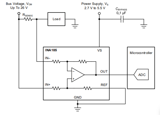
The INA185 integrated circuit from Texas Instruments is a current sensor that can operate with voltages from 2.7 to 5.5 V. In the figure we have a typical circuit of the datasheet used to interface a current sensor with a microcontroller. (2019)

The INA185 integrated circuit from Texas Instruments is a current sensor that can operate with voltages from 2.7 to 5.5 V. In the figure we have a typical circuit of the datasheet used to interface a current sensor with a microcontroller. (2019)
