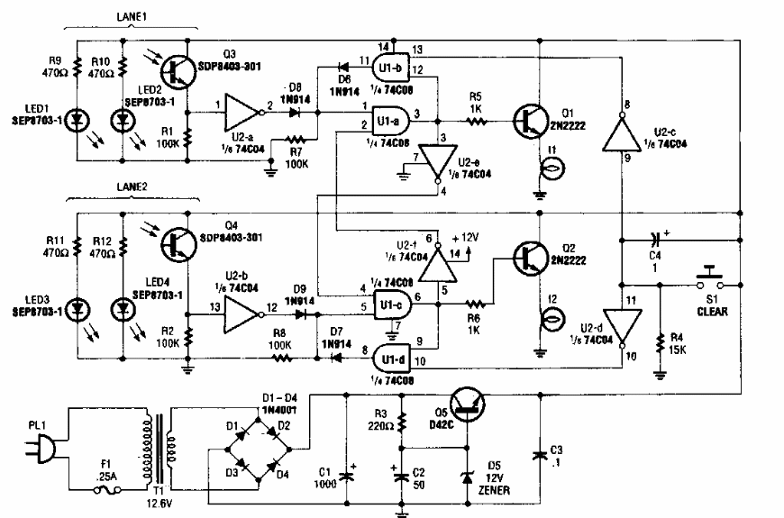
The purpose of this circuit is to indicate which of the two cars crosses the finish line first on a slot car lane. The circuit is from an 80's Popular Electronics.
When S1 is pressed, the circuit allows music to be played from an audio source on the telephone line....
This circuit was found in an Experimenters Handbook of the 1990s. The purpose of this circuit is to...
The action of this circuit, found in a 1977 amateur radio documentation, is like to a delay line....