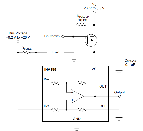
This circuit with the INA185 current sensor from Texas Instruments was obtained from its own datasheet (2019). The circuit features the shutdown feature and works with voltages from 2.7 to 5.5 V for current sensing.

This circuit with the INA185 current sensor from Texas Instruments was obtained from its own datasheet (2019). The circuit features the shutdown feature and works with voltages from 2.7 to 5.5 V for current sensing.
