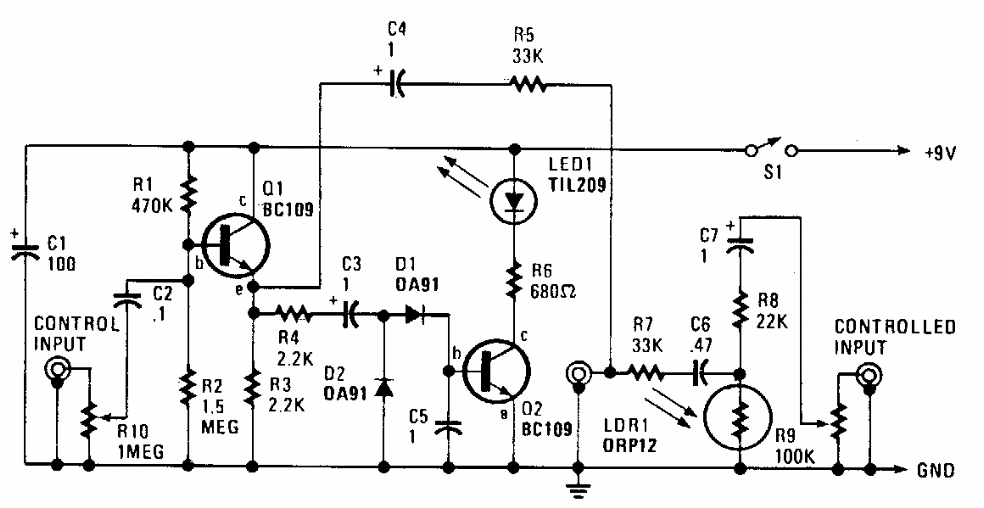
This fader or guitar fading circuit was found in an American documentation from the 1980s. The circuit can be designed with modern equivalent transistors like the BC549 and must have shielded signal inputs and outputs.
This fader or guitar fading circuit was found in an American documentation from the 1980s. The circuit can be designed with modern equivalent transistors like the BC549 and must have shielded signal inputs and outputs.