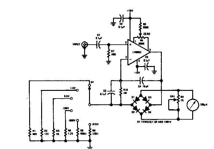
We found this circuit in an old publication. The components used are rare today. Accuracy depends on the resistors in the input selection network. The circuit operates from 10 to 500 kHz.
When S1 is pressed, the circuit allows music to be played from an audio source on the telephone line....
This circuit was found in an Experimenters Handbook of the 1990s. The purpose of this circuit is to...
The action of this circuit, found in a 1977 amateur radio documentation, is like to a delay line....