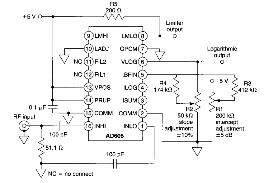
This circuit was found in old documentation from Analog Devices. The integrated circuit is from the era. It has two settings and operates at frequencies up to 50 MHz.
Found in American documentation from the 1970s, this circuit is intended for amplifying analog TV...
Photoelectric cells can be used as sensitive light sensors. However, the low voltage they generate...
This circuit was found in a 90s American documentation. The circuit uses still common components...