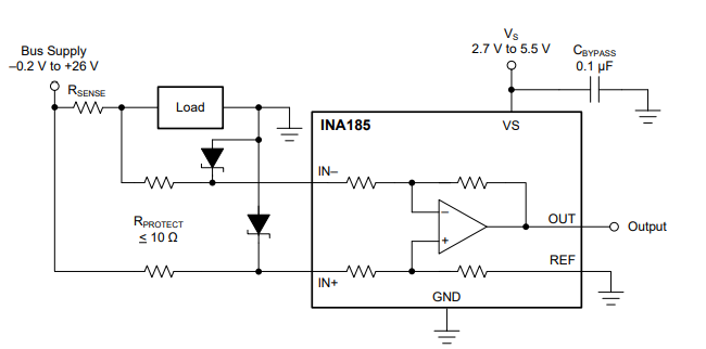
The two previous circuits show the INA185 a current sensing amplifier in basic applications. This circuit, from the component's own manual (2019) shows how to add protection against transients with two zener diodes.
The two previous circuits show the INA185 a current sensing amplifier in basic applications. This circuit, from the component's own manual (2019) shows how to add protection against transients with two zener diodes.