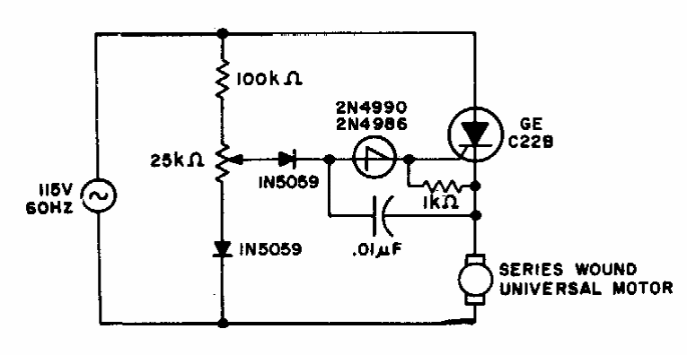
This control, which may appear in other versions on this site, was found in documentation from the 1970s. SUS is an uncommon component today.
We found this circuit in a documentation from 1989. It is intended for receivers that have an IF...
May 2017 - Mouser Electronics supplies a wide range of sources for LEDs from Mean Well with inputs for...
This electrical circuit monitors fuses and lamps and can be installed in the mirror itself. The...